文:鄭家皓, 王詩鈺 《設計咖啡館開店學》
店面確定之後,開始設計時,時間就是是一個非常重要的因素,畢竟房租已經開始付了,規劃的時間也會有成本產生。進入設計階段,也是一個時間點,應該仔細想想,創業為何是咖啡店,一定非咖啡館不可的原始動力在哪裡?一般在店鋪的裝潢上,有些人傾向一磚一瓦都想自己設計、布置而全數自己統包,但尋找設計師以及施工廠商,相對的則可以省下不少時間,整體也會比較完整。
但以小店來說設計費用不見得人人願意負擔,相對的創業者就必須自己負擔起設計的角色,如果有認識信任的工程公司,可以將CI 以及VI 延伸發展,再找一些照片給予工程公司參考,並自行去尋找家具,雖然辛苦一點,卻可以省下不少預算。
尋找與自己理想風格相近的設計師
商業空間與住宅空間,在設計本質上非常的不同,住家是為屋主個人服務,美學是主觀的、感性的,商業空間設計是為客人服務,最終的是以服務顧客為目的,理性的思考的成分比較多。應該要相信專業商業空間設計師的判斷,以大眾的口味與需求,再配合自己的喜好,當作評判的標準,當然如果已經對市場很有把握,或是有專業的餐飲顧問,則可以衡量其比重。
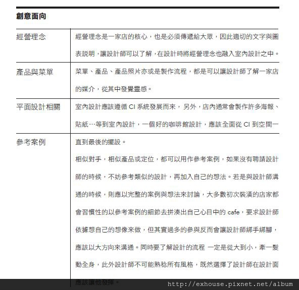
把夢想做出來:設計溝通事項
與設計師討論時,需要注意的是,設計或整體定位的部分須單一窗口,由店主或是品牌經理,在內部討論過後再跟設計師討論。在機能與營運的討論上則可以請內場或管理營運的同事,例如廚師或是吧檯手來討論,外場則交由外場領班或是都統一由店長來討論。以下將與設計師溝通的部分列為創意面向與營運面向,讓你與設計師討論時可以確切又實際的溝通。
Tips
設計師可能是除了經營者之外,最了解整體面貌的人,務必要花時間讓設計師多方了解,勤加溝通。如果設計師不能明瞭經營者的理念,那一般大眾就更難了解了。尋找設計師最簡單的方法,就是去尋找自己喜歡店家的設計師,有時可以多找幾家,在聊天的過程中,應該就可以了解設計師對你的想法是否理解,是否對熟悉餐飲空間設計。


《設計咖啡館開店學:首席餐飲設計師與第一營運顧問,14堂課打造永續經營的迷人咖啡店 》

6/30前在誠品網路書店、博客來購買《設計咖啡館開店學》,即有機會獲得「米家貿易 真皮圍裙」乙件